عوامل موثر بر ارتقای فناورانه پمپهای صنعت نفت و گاز ایران
به گزارش گروه پژوهش خبرگزاری آنا، ایران از جمله بزرگترین کشورهای منبعمحور و صاحب ذخایر نفت و گاز در جهان است؛ اما شکاف فناورانه بین صنعت نفت ایران با بنگاههای جهانی و کمتوجهی به توسعه توانمندیهای داخلی اکتشاف و تولید و ساخت تجهیزات بالادست صنعت نفت منجر به سهم پایین تامین تجهیزات بالادستی نفت از داخل و وابستگی بیش از حد به خارج شده است.
پژوهشگران دانشگاه آزاد اسلامی در مقالهای با عنوان «عوامل موثر بر ارتقای توانمندیهای فناورانه سازندگان پمپهای صنعت نفت و گاز ایران» به این موضوع پرداختهاند که هرچند از اکتشاف نفت در ایران بیش از صد سال میگذرد؛ به علت تمرکز شرکتهای ملی نفت وگاز بر فعالیتهای بهرهبرداری، طی دورههای مختلف توجه خاصی به توسعه توانمندیهای داخلی اکتشاف و تولید و ساخت تجهیزات و محصولات بالادست صنعت نفت نشده است.
* نفت و گاز فرصت جدیدی برای توسعه صنعتی
منابع طبیعی از جمله نفت و گاز به عنوان فرصت جدیدی برای توسعه صنعتی وسرآغاز تحولات اقتصادی در کشورهای منبع محور است
در این پژوهش آمده است که منابع طبیعی از جمله نفت و گاز به عنوان فرصت جدیدی برای توسعه صنعتی وسرآغاز تحولات اقتصادی در کشورهای منبع محور میباشد.
به زعم این پژوهش اگر کشورهای درحال توسعه نظیر ایران، به مجموعه فعالیتهای مرتبط با بهره برداری از منابع طبیعی به عنوان یک شبکه نوآوری نگاه کنند، تغییرات فناوری و تعاملات میان این فعالیتها از جمله تامینکنندگان تجهیزات، ارائه دهندگان خدمات، واحدهای تحقیق و توسعه و مهندسی و ... منجر به افزایش ارزش افزوده کل زنجیره تامین و ورود گسترده محصولات وخدمات به بازارهای جهانی و در نهایت توسعه اقتصادی میگردد.
از دستاوردهای این پژوهش شناسایی عوامل موثر بر ارتقاء در دو سطح کلان و بنگاه است که موجب تقو یت توانمندیهای فناورانه سازندگان پمپها از تجهیزات دوار درجهت حمایت، پشتیبانی از شرکتهای اکتشاف و تولید ایرانی میشود و همچنین مدل ارائه شده موجب عملکرد بهتر فرآیند شبکه نوآوری منابع طبیعی خواهد شد.
* توسعه توانمندیهای فناورانه
در این پژوهش آمده است که راهبرد توسعه فناوری، تعامل نزدیک با دولت موجب آگاهی از راهبرد دولت و تغییرات آن در سالهای آتی و تعامل نزدیک با خریداران و اطلاع از برنامه راهبرد بلندمدت کارفرمایان، موجب شناسایی نیازهای صنعت نفت در چند سال آینده و توسعه توانمندیهای فناورانه بنگاه میشود.
این پژوهش مطرح میکند که همچنین در میان رقبا، همکاری تامینکنندگان داخلی با یکدیگر و ادغام منابع یا اشتراکگذاری دانش موجب دستیابی به مزیت رقابتی پایدار و رشد و ارتقای توانمندیهای فناورانه بنگاهها است.
در پژوهش حاضر راهبرد توسعه فناوری، همراستایی راهبرد کسب و کار بنگاه با راهبرد توسعه فناوری موجب رسیدن اهداف و خط مشی سازمان به اهداف نوآوری سازمان میگردد. لازمه آن ایجاد واحدهای تحقیق و توسعه، کنترل و نظارت بر خط مش، اهداف کمی و کیفی سازمان و ممیزی درست استانداردهای مدیریت کیفیت است.
در این پژوهش مقوله اصلی تامین مالی در سطح بنگاه، سرمایه داخلی ناشی از پیش پرداخت قراردادهای فروش و میزان تسهیلات موجب ارتقای توانمندیهای فناورانه بنگاهها میشود.
* زیرساختهای نرم و سخت پمپهای صنعت نفت و گاز ایران
در این پژوهش آمده است که در مقوله زیرساختهای نرم و سخت با توجه به دستههای مفهومی سرمایه انسانی، آزمایشگاههای خاص، ماشینآلات صنعتی با انتقال فناوری مربوطه طبق مصاحبهها، در تولیدات سفارشی سرما یه انسانی به عنوان زیرساختهای نرم و در تولیدات انبوه، آزمایشگاههای خاص و تجمیع خرید ماشینآلات صنعتی با انتقال فناوریهای مربوطه به عنوان زیرساختهای سخت بیشترین تاثیر را در ارتقای توانمندیهای فناورانه شرکتهای تولید کننده پمپ دارند.
پژوهش حاضر پیشنهادهای اجرایی یا پژوهشی زیر را ارائه کرده است:
با توجه به محدودیت در بازه زمانی، پژوهش حاضر در شرکتهای تامین کنندگان داخلی تجهیزات دوار سازندگان پمپ انجام گرفته است. با توجه به ریز اقلام در زیرمجموعههای هر یک گروه تجهیزات کلیدی سطحالرضی و تحتالرضی، دامنه گردآوری دادهها برای تمامی گروهها، از جمله گروه تجهیزات دوار مانند توربینها، کمپرسور و ... بسیار وسیع، و خارج از توان پژوهشگران در این پژوهش است؛ بنابراین گردآوری دادهها محدود به پمپها از زیرمجموعه حوزه تجهیزات دوار شده است.
با توجه به محدودیتهای پژوهش، توصیههای سیاستی مستخرج توسط خبرگان و سیاست گذاران صنعتی و دانشگاهی، صرفا جهت ارتقای سیاستهای دولت در جهت توسعه ساخت داخل و ارتقای سازندگان پمپهای صنعت نفت و گاز است. جهت تعمیم و قابلیت انتقال به تولیدکنندگان سایر تجهیزات و خدمات نیاز به گردآوری داده در پژوهشهای جدید است.

از پیشنهادهای آتی برای سایر پژوهشگران طبق، مدل ارتقای توانمندیهای فناورانه شرکتهای خدماتی صنایع بلادستی صنعت نفت و مدل ارتقای توانمندیهای فناورانه شرکتهای اکتشاف و تولید ایرانی و دیگر فعالیتهای بهرهبرداری از منابع طبیعی است.
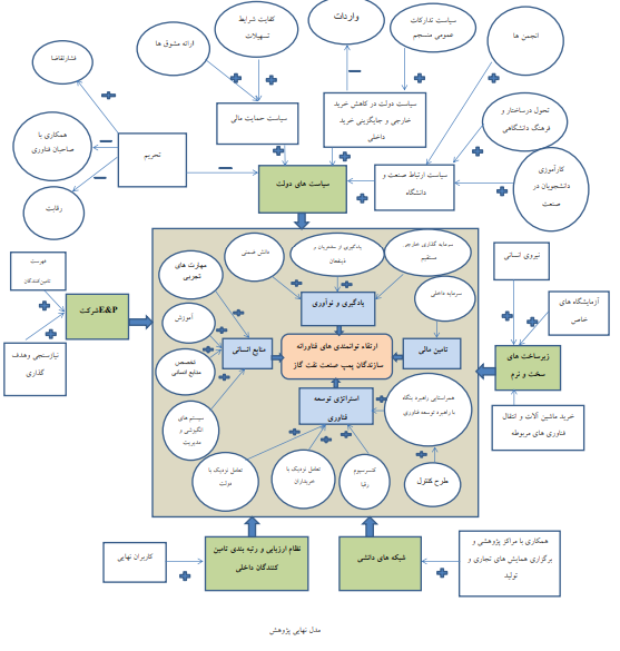
در این پژوهش ابتدا، طی مرور پیشینه، با نگاه کلان به منابع طبیعی از جمله نفت و گاز در فرآیند توسعه اقتصادی، عوامل تاثیرگذار بر توانمندیهای فناورانه بنگاههای تامینکننده احصا شده است. مدل نهایی عوامل تاثیرگذار بر ارتقای توانمندیهای فناورانه بنگاههای تامینکننده تجهیزات صنایع بالادستی نفت ایران (پمپسازان) شامل یادگیری و نوآوری، تامین مالی، راهبرد توسعه فناوری، و منابع انسانی، جزو عوامل تاثیرگذار اولیه در سطح بنگاه و سیاستهای دولت، شرکتهای اکتشاف و تولید، زیرساختهای سخت و نرم و نظام ارزیابی و رتبه بندی تامینکنندگان به عنوان عوامل تاثیرگذار در سطح کلان هستند.
این پژوهش به کوشش سیده روژیار سحری راد (دکتری مدیریت تکنولوژی) و سید محمد رضا رضوی (استاد مدیریت تکنولوژی) در فصلنامه سیاست علم و فناوری منتشر شده است.
انتهای پیام/


