چگونگی استنباط سنن الهی در نظام حکمرانی
به گزارش گروه پژوهش خبرگزاری علم و فناوری آنا، سنت پژوهی و گامهای آن به عنوان رویکردی نو در استفاده از سنن الهی در عرصه حکمرانی ارائه شده است. سنت پژوهی بر پایه شناخت پدیدهها و تبیین آنها براساس سنن الهی و روابط علّی- معلولی مبتنی بر آنها، تعریف میشود. سنت پژوهی به پژوهش درباره سنن الهی و کشف آنها، تبیین شرایط و چگونگی تحقق آنها، طبقه بندی آنها و تبیین چگونگی نحوه مراوده آنها با یکدیگر میپردازد و آنها را در جهت تحلیل و تبیین وقایع آینده معرفی میکند.
دفتر مطالعات بنیادین حکمرانی مرکز پژوهشهای مجلس شورای اسلامی، در گزارشی با عنوان «حکمرانی مبتنیبر نظام سنن الهی (۲): چگونگی استنباط سنن الهی در نظام حکمرانی» آورده است که ازآنجاکه سنن الهی، قواعد حرکت در این عالم را بیان میکنند، این نکته مورد تأکید قرار میگیرد که موفقیت در این عالم، در پرتو شناخت سنن الهی و حرکت مبتنیبر آنها میسر میشود و بدون در نظر گرفتن آنها، نمیتوان این عالم را با موفقیت، در جهت دستیابی به هدف وضع شده برای آن، طی کرد.
* شناخت این سنن و حرکت براساس آنها، موفقیت حکمرانی را تضمین میکند
این گزارش مطرح میکند که اهمیت شناخت این قوانین، در این است که میتوانند نگرش حکمرانان را تصحیح کرده، پیشفرضهای ذهنی آنها را بازسازی کرده، آنها را در مواجهه با مسائل گوناگون عرصه حکمرانی و کشورداری، توانمند سازند تا با دستیابی به قوانین درستتر و کلیتر، بهتر بتوانند به حل مسائل نظام حکمرانی بپردازند. بدیهی است که شناخت این سنن و حرکت براساس آنها، موفقیت در عرصه حکمرانی و تحقق اهداف را بهخوبی تضمین میکند.


در این گزارش ابتدا، سنتپژوهی بهعنوان روشی نو در کاربست سنن الهی در عرصه حکمرانی ارائه شده است. سنتپژوهی به پژوهش درباره سنن الهی و کشف آنها، تبیین شرایط و چگونگی تحقق آنها، طبقهبندی آنها و تبیین چگونگی نحوه مراوده این سنن با یکدیگر میپردازد و آنها را در جهت تحلیل و تبیین وقایع آینده معرفی میکند. بهعبارتدیگر، سنتپژوهی، روشی است در جهت حکمرانی براساس سنن الهی. در ادامه گامهای سنتپژوهی به تفصیل مورد بحث قرار گرفته است. در همین راستا و در جهت تحقق گام اول سنتپژوهی، منابع کشف سنن الهی مورد بحث قرار گرفته و همچنین منطق استخراج سنن الهی از منبع وحیانی با توجه بهجهت کلی این پژوهش، ارائه شده است.
تحلیل و تبیین سنن الهی در قالب نظام و بهشکل کلنگر و نظاممند، سبب فهم دقیقتر آنها و ارائه تحلیلها و تبیینهای دقیقتر از مسائل عرصه حکمرانی براساس آنها میشود
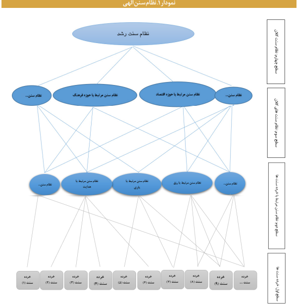
در این گزارش بیان شده است که در جهت تحقق گام دوم و سوم سنتپژوهی، نظام سنن الهی بهمنزله نگاهی نو و نظاممند به سنن الهی و با هدف استفاده از این نظام برای تحلیل و تبیین پدیدهها در عرصه حکمرانی مورد بحث قرار گرفته است. این نظام در چهار سطح مطرح شده و بیانکننده این است که استفاده از سنن الهی در هریک از این سطوح، میتواند در تحلیل پدیدهها مفید واقع شود.
* حرکت از سطوح پایینتر بهسمت سطوح بالاتر
این گزارش ادامه میدهد که، اما حرکت از سطوح پایینتر بهسمت سطوح بالاتر، بر جامعیت در تحلیل و تبیین دقیقتر پدیده براساس سنن الهی، میافزاید. بهطورکلی دو وجه در طراحی این نظام لحاظ شده است: ۱. وجه طبقهبندی و جمعبندی سنن الهی در قالب یک نظام؛ ۲. وجه حل مسئله و تحلیل پدیدهها براساس سنن الهی.
این گزارش مطرح میکند که تحلیل و تبیین سنن الهی در قالب نظام و بهشکل کلنگر و نظاممند، سبب فهم دقیقتر آنها و ارائه تحلیلها و تبیینهای دقیقتر از مسائل عرصه حکمرانی براساس آنها میشود. زمانی میتوان تحلیلهای دقیق براساس سنن الهی ارائه داد که بتوان فهم دقیق و جامعی از نظام سنن الهی داشت.

در ادامه این گزارش آمده است که کافی است که بتوان سنن الهی مرتبط با مسئله و نظام حاکم بر آن را بهشکل مناسب فهم و استخراج کرد؛ البته کشف و استخراج خرده سنتها در سطح اول و تبیین هرچه دقیقتر آنها در قالب نظام در سطوح دوم و سوم نظام سنن الهی و بهطور خاص، استفاده از سنن الهی در سطح سوم در حوزههای گوناگون حکمرانی، از کارهایی است که نیاز به تعمیق هرچه بیشتر در بحث سنن الهی داشته و درعینحال، کاری است زمانبر و همکاری تیمهای مختلف پژوهشی را میطلبد تا بتوان آن را هرچه دقیقتر تکمیل کرد.
* اهمیت سنتپژوهی
این گزارش توضیح میدهد که فهم سنتهای الهی در شناخت درست مسائل و تحلیلهای کلان بسیار مفید و قابل استفاده است. کاربست رویکرد سنتپژوهی در عرصه حکمرانی در کنار سایر رویکردها، میتواند به حکمرانان، جامعیت در تحلیل و راهحلهای دقیقتر از جنبهها و ابعاد گوناگون برای حل مسئله ارائه دهد.
مرکز پژوهشهای مجلس در این گزارش پیشنهاد میدهد که مجلس شورای اسلامی با همکاری بازوی پژوهشی خود مرکز پژوهشهای مجلس شورای اسلامی باید خرده نظامهای سنن الهی را شناسایی کند و جهتگیریهای راهبردی و کلان که مؤثر بر تصمیمگیری در حوزههای مختلف مجلس است را شناسایی کنند و در اختیار نمایندگان قرار دهند تا در بررسی طرحها و لوایح مدنظر قرار دهند.
این گزارش ادامه میدهد که ازآنجاکه سنن الهی نشاندهنده نظام تدبیر خداوند در عالم خلقت هستند و عالم هستی براساس این نظام در حرکت است، جهت توفیق در امر قانونگذاری و خطمشیگذاری و بهطورکلی در عرصههای گوناگون حکمرانی، لازم است نمایندگان محترم مجلس شورای اسلامی به جنبههای گوناگون مسئله و موضوع با تأکید بر نظام سنن الهی توجه داشته و هماهنگ با این نظام، فرایند قانونگذاری صورت گیرد. بدیهی است غفلت از این رویکرد و نظام سنن الهی در عرصه حکمرانی، این خطر را در پی دارد که بسیاری از جنبههای پدیده مورد بررسی، نادیده گرفته شوند.
در ادامه این گزارش آمده است که خرده نظامهای مختلف سنن الهی در عرصههای مختلف شناسایی شوند و جهتگیری اصلی و کلان طرحها و لوایح براساس این خرده نظامها تحلیل شوند. مثلاً میتوان با استخراج سنن مرتبط با رزق و برکت، لوایح و طرحهای اقتصادی و ناظر به معیشت مردم مانند لوایح بودجه سنواتی را تحلیل و واکاوی کرد و مواردی که برخلاف سنتهای الهی هستند، حذف کرد.
متن کامل گزارش را اینجا بخوانید
انتهای پیام/


